散布明星陈某某隐私 邓某某等5人被拘!
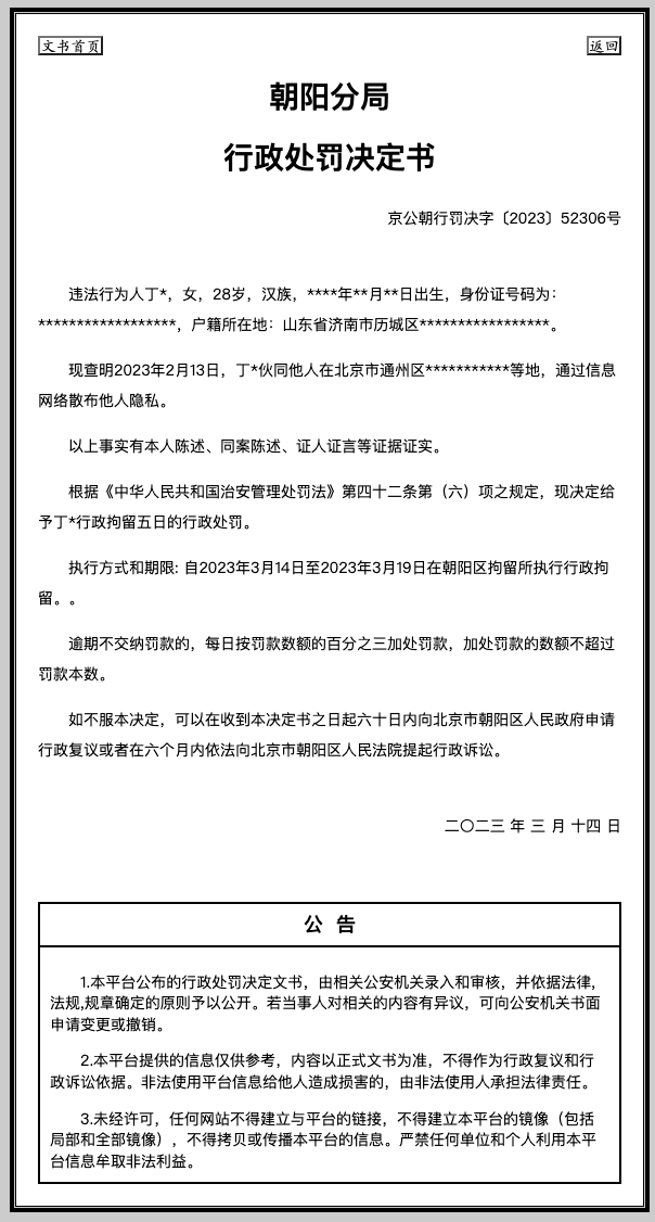
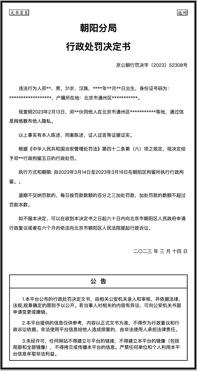
北京市公安局公开消息显示,北京31岁男子邓某某伙同他人在北京通州区通过信息网络散布陈某某个人隐私,被警方给予行政拘留5日的行政处罚。此外,还有张某某、丁某、许某某、端某某等4人被警方给予行政拘留处罚。具体内容如下:


据媒体此前报道,2月13日,博主“超能狗仔阳阳”发布了一组疑似陈飞宇的亲密照,引发网友热议。有网友称,“是亦琳吖”曾是陈飞宇早期的粉丝,两人曝光在网络的照片拍摄于2021年。
陈飞宇父亲是著名导演陈凯歌,妈妈则是知名演员陈红。事后,陈飞宇通过工作室发布声明称:网络流传的相关照片不仅涉及陈飞宇先生隐私,也涉及到照片中胡女士的隐私。隐私照片被大量传播后,对双方都造成了巨大的伤害,恳请网友立刻停止传播相关信息。

北京勇者律师事务所的李映红律师表示,网络绝不是法外之地。对于公民通过网络侵害他人隐私权、名誉权的行为,行政机关会根据行为人的主观恶性、行为的恶劣程度、损害后果大小、造成的社会影响程度等多个因素来考虑对应的处罚措施。
此前,一些“狗仔”的肆意妄为,引发了陈飞宇亲密照事件,将陈飞宇和胡女士推上了风口浪尖。照片引得一群吃瓜群众围观,甚至部分网友站在了道德的制高点,对当事人进行了“审判”,各种侮辱、诽谤、诋毁、造谣的声音开始出现。
根据声明来看,如果在双方都处于单身的情况下,双方的行为属于自由恋爱,这并不违反任何法律或者是道德伦理。
从目前网友扒出的行政处罚决定书来看,处罚依据是《中华人民共和国治安管理处罚法》第四十二条第六项,即:偷窥、偷拍、窃听、散布他人隐私。
而邓某某是“伙同他人”并通过“网络散布”,这种受众是不特定多数人的传播方式,就导致权利人的个人隐私、声誉受到极大地影响。
明星虽然作为公众人物,在一定程度上需要让渡部分权利,接受公众的监督,公众对于一些信息享有知情权。但是目前发布的照片来看,明显是处于私密空间内拍摄的私密照片,在没有经过当事人同意的情况下,秘密窃取并发布的行为,已经明显侵害了陈飞宇作为一个普通公众的隐私权,远超出了知情权的范畴。
如果网传的邓某某的行政处罚决定书就是“超能摄影阳阳”,那么对其处罚也是符合公众预判的。根据处罚书,报案人是2月13日报案,被处罚人是3月14日-3月19日被执行拘留。根据《行政处罚法》第六十条,行政机关应当自行政处罚案件立案之日起九十日内作出行政处罚决定。


川公网安备 51019002008035号
