“后大运时代”场馆惠民和可持续利用方案发布
大运场馆是成都大运会留给城市最显性的丰厚遗产。8月8日,第31届世界大学生夏季运动会圆满落幕后,大运场馆陆续开放,全民健身、竞演事业如火如荼。如何进一步做好大运场馆的赛事活动植入、惠民服务供给以及可持续利用工作,积极回应市民观赛健身需求?今日,由成都市体育局牵头编制并经多方论证、修改完善的《成都大运会场馆惠民和可持续利用工作实施方案》(以下简称《方案》)出台。《方案》明确了大运场馆“能赛尽赛、支撑引领”“应开尽开、一场一策”“综合利用、多元发展”“协同支持、加强维护”四大工作原则。并从重大赛会植入、全民健身开展、场馆惠民开放、场馆招商引资四个方面,布置了重点任务,最大化保障大运场馆的可持续利用。

持续引进国际赛事 大运场馆竞赛不断
2025年建成世界赛事名城,2030年建成世界体育名城,2035年建成世界生活名城。2023年是成都大运会的举办之年,也是世界赛事名城的奋进之年。第31届世界大学生夏季运动会圆满落幕后,未来几年成都已经确定举办的大赛还包括,2024年汤尤杯羽毛球赛、2025年世界运动会……这些重大体育赛事都将在大运场馆内举办。据此之外,成都还积极申办世界田联田径世界杯长期落户大运场馆,积极申办断道俗话、体操、艺术体操和乒乓球等项目国际高级别赛事落户适配大运场馆,逐步建立适应成都需要、彰显成都特色、着眼长远科学精细的赛事体系,将赛事流量转化为投资和消费增量,最大限度发挥体育赛事给城市带来的综合效益。
办大运场馆嘉年华 免低收费开放不低于330天
加大大运场馆赛事植入,彰显大运场馆赛事引领,只是进一步凸显大运场馆服务体育的一个方面。“办赛”“营城”“兴业”“惠民”,大运场馆的另一大效能,就是服务成都市全民健身工作,以开放的姿态,举办丰富多彩的活动,引领全民健身,惠及广大市民。《方案》明确表示,在全民健身活动开展方面,策划推出以“走进大运场馆·共享全民健身”为主题的“大运场馆运动嘉年华”系列活动,配套开展体质监测、“运动处方”开具等科学健身指导服务。

积极申办全国全民健身大赛、全国社区运动会等国家级全民健身赛事活动长期落户适配大运会场馆。同时,场馆按照能赛尽赛、应开尽开、分类有序的原则,持续更新发布“成都大运会场馆‘一场(馆)一策’惠民开放清单”,引导广大市民走进大运会场馆,共享大运成果。其中,在承担公共体育服务为主的市、区(市)县所属场馆,按照体育总局《公共体育场馆基本公共服务规范》中“全年免费或低收费开放天数不少于330天,每周免费或低收费开放时间不少于35小时”要求全面开放。在蓉高校和学校所属体育场馆,则按照《体育法》等有关法规,持续深化“体教融合”,探索建立学校体育场馆开放机制,推动符合条件的学校场馆面向社会开放,充分发挥学校体育场馆参与全民健身的阵地作用。同时,同时,支持全市青少年体育赛事在大运场馆举办,在城北体育馆、双流现代五项赛事中心等大运场馆组织开展成都市“三星”青少年赛事活动、成德眉资体育同城化青少年赛事活动,全年举办篮球、排球、游泳(跳水)、射击、柔道、轮滑、乒乓球等赛事不少于200场次。
职业俱乐部根植场馆 引进专业营运团队经营
《方案》进一步明确,在场馆招商、功能延伸方面,结合场馆特性、市场趋势和市民需求,积极引进足球、篮球、排球、乒乓球、羽毛球和电子竞技等有影响力的职业俱乐部根植大运会场馆,定期举办职业赛事为场馆持续引流,促进竞赛表演产业发展,激发公众体育消费由传统实物型向参与型、观赏型转变,将成都打造为全国知名的“金牌球市”,不断增强场馆“自我造血”功能。同时,强化多元业态开发,促进场馆冠名权、空间运营权、赛事赞助权、赛事转播权等产业要素高效配置,大力支持大运场馆市场化运营,积极引进和培育文艺演出、体育培训、会议展览、餐饮娱乐、旅游休闲等各类商业资源入驻。利用“体淘荟”等体育资源交易平台作用,定期发布体育场馆运营机会清单。

为推动场馆高效营运,更好地提高大运场馆专业运营水平和加强人才队伍建设方面,《方案》还提出,将加快推动相关大运场馆引进全国知名专业运营服务团队(企业)。鼓励大运场馆引进熟悉体育运动规律,具备项目策划、市场运作和产业管理能力的专业人才,培养本土场馆运营人才,加强人才队伍建设。
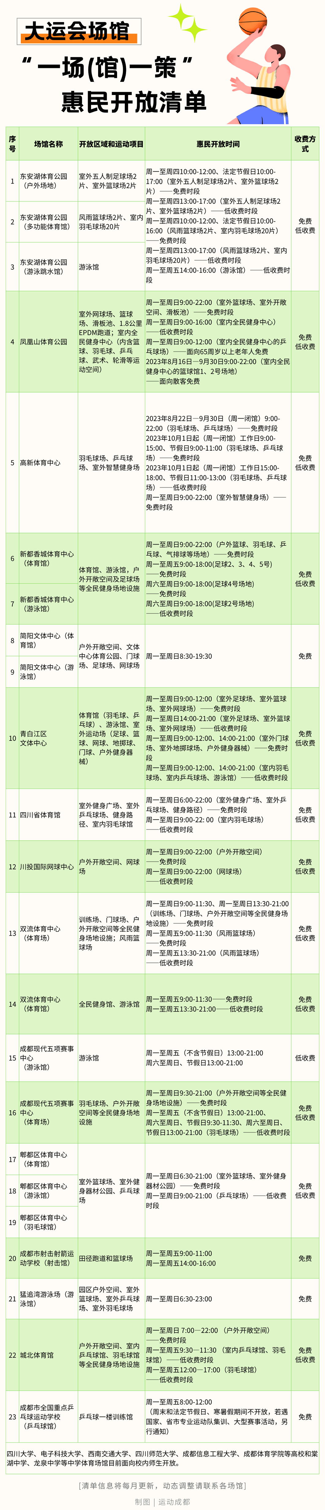
想去大运场馆健身,哪些时段惠民开放?最新版《成都大运会场馆“一场(馆)一策”惠民开放清单》来了!


川公网安备 51019002008035号
