新一轮减费让利 国有大行集体发布公告
10月13日,中国银行、中国农业银行、中国工商银行、中国建设银行、中国邮政储蓄银行均发布公告称,将积极响应中国银行业协会倡议,进一步加大服务优惠力度,提升服务质效。
10月12日,中国银行业协会发布《关于调整银行部分服务价格提升服务质效的倡议书》,提出了取消商业汇票工本费、降低银行承兑汇票手续费、减免个人存款账户对账单打印费、对安全认证工具工本费实施成本定价方式和综合提升信用卡服务质效等倡议。
中国银行

10月13日,中国银行发布公告称,将积极响应银行业协会倡议,在继续实施已有减项降费政策的基础上,进一步推出惠企利民措施,加大减费让利力度,提升金融服务质效,支持实体经济发展,服务广大人民群众,持续践行国有大行责任担当。
中国农业银行

10月13日,农业银行发布公告称,坚决拥护党中央、国务院关于减费让利、惠企利民各项决策部署,坚决落实监管降费政策,坚决响应行业协会倡议,扎实推动“取消商业汇票工本费”“降低银行承兑汇票手续费”“减免个人存款账户对账单打印费”“对安全认证工具工本费实施成本定价方式”“综合提升信用卡服务质效”五方面降费措施落到实处,加强降费政策宣传,做好价格调整公示,切实维护客户合法权益,更好支持实体经济发展,服务好人民群众。
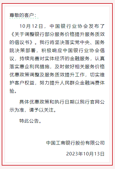
中国工商银行

10月13日,工商银行发布公告称,将坚决落实党中央、国务院决策部署,积极响应中国银行业协会倡议,持续完善对实体经济的金融服务,认真落实惠企利民措施,及时做好相关服务价格优惠政策调整及服务质效提升工作,切实维护客户权益,努力提升人民群众金融消费体验。
中国建设银行

10月13日,建设银行发布公告称,将坚决贯彻落实党中央、国务院决策部署,坚守人民至上的价值理念,严格执行监管部门减费让利政策。积极响应行业倡议,持续推动商业汇票工本费、银行承兑汇票手续费、个人存款账户对账单打印费、安全认证工具工本费、信用卡等降费举措落到实处,不断提升客户服务体验、降低市场主体经营成本。
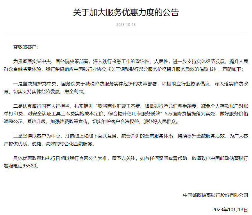
中国邮政储蓄银行

10月13日,中国邮政储蓄银行发布公告称,将积极响应中国银行业协会《关于调整银行部分服务价格提升服务质效的倡议书》,声明如下:
一是坚决拥护党中央、国务院关于减税降费服务实体经济的决策部署,积极响应行业协会倡议,深入落实降费政策,切实支持实体经济发展、惠企利民。
二是认真履行国有大行担当,扎实推进“取消商业汇票工本费、降低银行承兑汇票手续费、减免个人存款账户对账单打印费、对安全认证工具工本费实施成本定价、综合提升信用卡服务质效”5方面降费措施落到实处,做好服务价格调整公示、系统升级,加强降费政策宣传,切实维护客户合法权益,服务好人民群众。
三是坚持以客户为中心,打造线上和线下互联互通、融合并进的金融服务体系,持续提升金融服务质效,为广大客户提供优质、便捷、高效的综合化金融服务。


川公网安备 51019002008035号
