成都多子女同校就读 随迁子女转学热点问题汇总!一文读懂
近期,部分家长咨询
多子女同校就读和随迁子女转学办理等问题
成都市教育局进行了梳理
现回复如下
Q1 是不是所有多子女家庭都需要在网上申请多子女就读同一学校(校区)?
按《成都市教育局关于做好2024年义务教育招生入学工作的通知》(成教办〔2024〕2号),因学校多校划片电脑随机录取或划片政策调整导致多子女就读不同学校的,为方便家长接送,家长可提出申请其他子女与已入学子女就读同一学校,区(市)县教育行政部门参照家长意愿统筹安排。
如您已就读子女所在学校为单校划片的,该片区多子女家庭适龄儿童入学只需按要求采集信息,按划片范围就近入学,无需登录平台申请多子女同校就读。
Q2 为什么在“成都市义务教育招生入学平台”进行多子女就读同一学校(校区)申请时,不能选择大孩所就读学校?
如您已就读子女所在学校为单校划片,非电脑随机摇号或划片调整的,该片区多子女家庭适龄儿童入学只需采集校验办理即可,无需登录平台申请多子女同校就读。
如属因多校划片电脑随机录取或划片调整原因,多子女申请就读同一学校(校区)的,申请学校由区(市)县教育行政部门进行配置。如有疑问请及时来电咨询户籍地区(市)县教育行政部门或市教育局。
Q3 成都市外户籍,办理了随迁子女入学且审核通过,什么时候办理转学手续,如何办理呢?
按2024年全市义务教育招生入学工作日程,您所申请的随迁子女审核通过后,7月5日前各区(市)县教育行政部门将公布随迁子女入学结果,您根据学校通知报到即可。
学籍转接工作在学籍系统办理,由转入学校通过“四川省学籍管理服务平台”在线发起转学申请并上传相关证明材料,经转入学校主管教育行政部门、转出学校、转出学校主管教育行政部门在线审核同意后,完成转学手续。
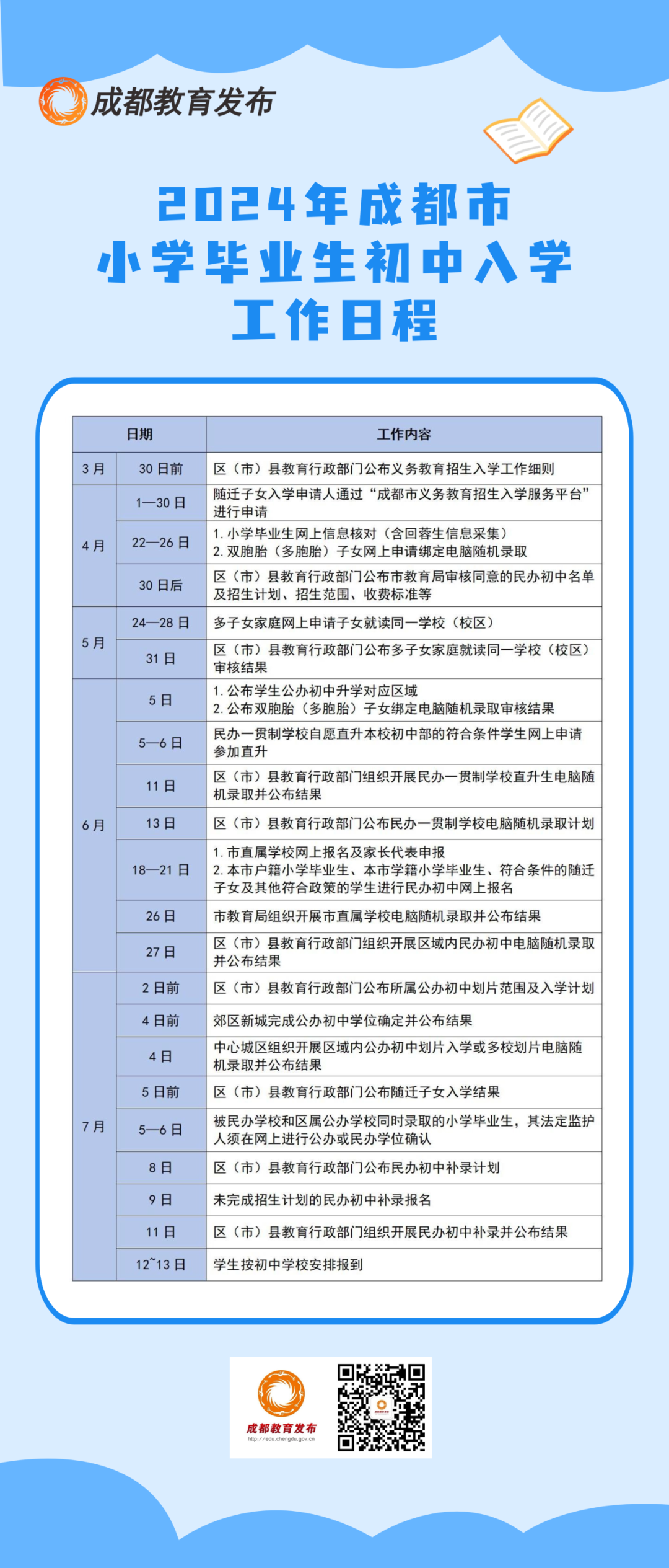
Q4 后续还有哪些时间点需要家长们关注?
2024年全市义务教育招生入学工作日程如下,请各位家长留意。


如果您还有其他问题需要咨询,可联系户籍所在地教育行政部门。



川公网安备 51019002008035号
