这个夏天看展去!收藏这份成都7月展览月历
夏日炎炎,暑假已至。这个7月,成都又有各式各样的精彩活动上新。
假期生活中,如果要寻个凉爽惬意又能长知识的好地方,可以去哪儿?到文博艺术场馆看展无疑是一个好的选择。
7月,“艺”起来成都看展!收藏这份成都「7月展览月历」,陪你度过快乐假期!

锦绣西域 万里同风——新疆丝路文化特展
丨时间丨展期至10月27日
丨地址丨成都金沙遗址博物馆临展厅
丨介绍丨此次丝路文化特展由金沙遗址博物馆与新疆维吾尔自治区博物馆共同举办,汇集了维吾尔自治区博物馆、成都文物考古研究院和成都蜀锦织绣博物馆131件(套)精美藏品。展品时间上起先秦,下至宋元,包括精美的丝绸毛纺织品、珍贵的多民族语言文字简牍文书、美轮美奂的雕塑壁画、奢华的金银珠宝、青铜器等。

寻踪美洲豹——墨西哥古代文明展
丨时间丨展期至8月25日
丨地址丨成都博物馆一层特展厅
丨介绍丨西南地区首个全面呈现古墨西哥文明大展“寻踪美洲豹——墨西哥古代文明展”在成都博物馆揭开神秘面纱,150余件/套珍贵文物,涵盖壁画、玉器、陶器、石刻(石雕)等珍贵藏品,墨西哥9大文化机构鼎力支持,呈现墨西哥不同时期、不同地域、不同族群的灿烂文化。

鲁迅的艺术世界——北京鲁迅博物馆馆藏文物展
丨时间丨展期至8月20日
丨地址丨成都博物馆三层临展厅
丨介绍丨由成都博物馆和北京鲁迅博物馆(北京新文化运动纪念馆)联合主办的“鲁迅的艺术世界——北京鲁迅博物馆馆藏文物展”,展出来自北京鲁迅博物馆(北京新文化运动纪念馆)的110余件/套馆藏精品文物,见证其艺术造诣,展示其与时代的深刻对话。

手迹——质地的温度(第二回展)
丨时间丨展期至7月21日
丨地址丨成都画院(青羊区下同仁路80号)
丨介绍丨继2018年举办的“质地的温度——综合材料艺术展”以来,“质地的温度”系列展在2024年回归成都画院,围绕“质地”表达、“界限”超越、“观念”呈现、“形式”探索这几个方面展开。本次展览循着“手迹”的线索,探寻作品的诞生甚至艺术语言的迭新,这些过程都显现在艺术生长的手作痕迹之中。
英雄风流 华彩绚曜——蜀道上的大三国文化精选展
丨时间丨7月开展(暂定)
丨地址丨成都武侯祠博物馆西区·武侯祠美术馆
丨介绍丨本展览为四川博物院举办的“雄关古道 经纬华夏——大蜀道上的天地人与中国精神特展”之分展场,同时也是成都武侯祠博物馆三国文化遗存调查成果的活化利用与创新展示。展览将通过图片、文献、实地调查报告、当代艺术品等,还原蜀道上的大三国文化,向公众呈现一场鲜活生动的三国文化之旅。
「孟禄丁·极目」大型个展
丨时间丨展期至7月6日
丨地址丨成都市美术馆B区B1展厅
丨介绍丨本次展览是孟禄丁在成都的首次大型个展,展出孟禄丁创作的十几组/件装置、绘画等作品,其中高达十米的大型装置作品《朱砂·祭》是艺术家专为此次展览的最新创作。

守常达变——
朱理存·马振声艺术文献研究展
丨时间丨展期至7月14日
丨地址丨成都市美术馆A区A1-A4展厅
丨介绍丨成都市美术馆策展团队三年磨剑、精心筹备的“守常达变——朱理存·马振声艺术文献研究展”展出了150余件绘画精品和艺术文献,这是这对艺术伉俪的绘画和文献在全国第一次如此大规模的呈现。
歧路之见——
曾杨/张钊瀛/易承桃三人联展
丨时间丨展期至7月14日
丨地址丨成都市美术馆B区B4、B5展厅
丨介绍丨此次展览属于成都市美术馆青年艺术家扶持项目,是美术馆对青年扶持责任的体现,展览通过对曾杨、易承桃、张钊瀛三个不同的青年艺术个案的切片式呈现,展现出青年艺术家立足本土,关注当下的艺术风貌。
苑自天开——成都武侯祠园林美学展
丨时间丨已开展
丨地址丨成都武侯祠博物馆三义庙广场
丨介绍丨展览精选成都武侯祠馆藏十余株川派盆景作品,涵盖海棠、银杏、乌柿、松、柏等多个品种,展示“雄”“奇”“险”“秀”四种典型身法,配合2024年成都世界园艺博览会的开幕,扩大园林文化遗产传播力。
第二届杜甫草堂兰花展
丨时间丨展期至10月31日
丨地址丨成都杜甫草堂博物馆兰园
丨介绍丨展览以兰花为载体,以文化为核心,有机结合杜甫草堂丰厚的人文底蕴,展出兰花精品,讲好兰花故事。

“和”——马尔钦·瑞切克摄影展
丨时间丨展期至7月20日
丨地址丨成都市文化馆一楼开放式展厅
丨介绍丨展览全方位展现波兰知名摄影家马尔钦·瑞切克(Marcin Ryczek)60幅极具哲思的摄影作品,黑与白的强烈对比为广大市民朋友呈现一个个引人深思的“决定性瞬间”。
汇成大观——广汇美术馆馆藏精品展
丨时间丨展期至8月25日
丨地址丨广汇美术馆1、2、3号展厅
丨介绍丨“汇成大观——广汇美术馆馆藏精品展”立足于馆藏研究,是中国美术现代性历程研究的开篇。一眼望尽百年,发心于中国传统书画所历经的现代之路探索。本次展览共展出90件重要作品。
少不入川?艺术盛年的群像
丨时间丨展期至8月25日
丨地址丨广汇美术馆7、8号展厅
丨介绍丨本次展览邀请了30位出生于70-80年代艺术家参展,从三个板块展示了当代架上油画作品到传统水墨创作、再到新媒体的艺术作品,从一个小的切面看到艺术创作在川的多元性,也体现出这片土地的包容性。

扇韵遗香——清代云南名家扇面精品展
丨时间丨展期至7月10日
丨地址丨永陵博物馆综合馆一层交流展示厅
丨介绍丨“扇韵遗香——清代云南名家扇面精品展”由成都永陵博物馆与昆明市博物馆共同举办,对昆明市博物馆所收藏的清代云南名家的扇面作品六十余件做集中展出。
月光——Haas Brothers哈斯兄弟个展
丨时间丨展期至7月14日
丨地址丨A4美术馆(麓镇山顶广场)3F
丨介绍丨该展览是哈斯兄弟的中国首次美术馆个展,展示他们的四个系列“龙虾医生佐伊伯格”(Zoidberg)、“挂毯”(Tapestry)、“滴落的幽灵”(DrippyGhosts)、“怪兽”(Beast),共36件包含雕塑、镜子、挂毯在内使用丰富的材料和创作手法的作品,将观众们带入一个如梦似幻、温暖童眞的世界,用温柔的月光治愈内心的伤痕。

「步天歌」星河角落 x《中国国家天文》科学艺术展
丨时间丨展期至10月7日
丨地址丨时代美术馆·成都馆
丨介绍丨展览由天文艺术实践者安久、科学艺术领域策展人龙星如和克劳迪娅·史努格(Claudia Schnugg)联合策划,一共呈现过近10个国家、30位跨媒介艺术家的作品,亦汇聚曾参与奥地利林茨电子艺术节、纽约卡拉莫艺术中心巴塞尔电子艺术之家、柏林艺术研究院等多位知名艺术家的作品。
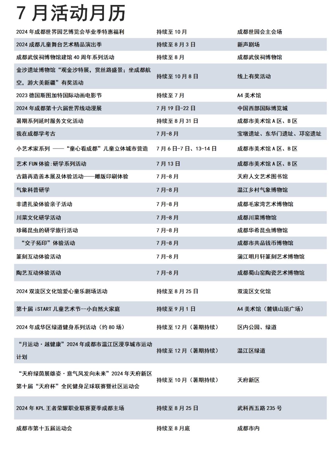
除了看展
还能怎样消夏?
成都「7月文旅活动月历」请收好!


川公网安备 51019002008035号
