“2024数据要素50强城市”发布 成都位居前十
来源:看度新闻 2024年08月16日 12:03
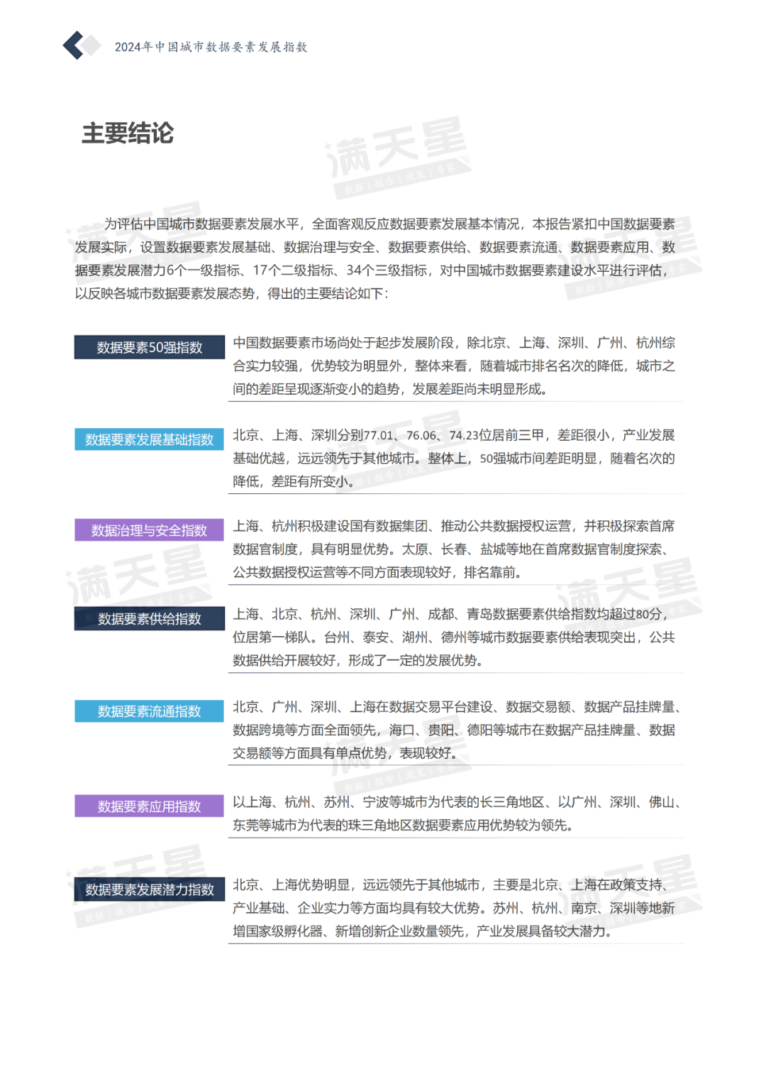
8月16日,赛迪顾问《2024中国城市数据要素发展指数》发布。基于《2024中国城市数据要素发展指数》评估指标体系,该研究对中国115个城市(自治州)进行了全方位评估,评选出2024数据要素50强城市。评估结果显示,50强中包含了4个直辖市、23个省会城市和5个计划单列市,剩余18个城市以经济发达的二线城市为主,其中有14个东部城市,4个西部城市。成都位居前十。

其中,在数据要素供给方面,上海、北京、杭州、深圳、广州、成都、青岛数据要素供给指数均超过80分,位居第一梯队。

据悉,《2024中国城市数据要素发展指数》报告紧扣中国数据要素发展实际,构建了涵盖数据要素发展基础、数据治理与安全、数据要素供给、数据要素流通、数据要素应用、数据要素发展潜力6个一级指标、17个二级指标、34个三级指标的指标体系,评选出“2024数据要素50强城市”。

资料来源:赛迪顾问


川公网安备 51019002008035号
