2025年成都中考试题及参考答案来了
来源:成都教育发布 2025年06月14日 17:50
6月14日16:30
伴随英语科目考试结束铃声响起
2025年成都市中考顺利结束
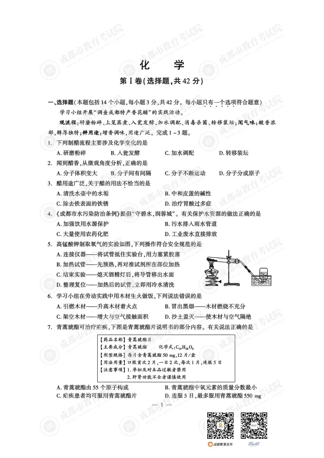
同学们的初中生活即将画上圆满句号
我们为考生及家长准备了
📍五科试题及参考答案
📍普高及中职的报考指南
欢迎转发给身边需要的考生






















































川公网安备 51019002008035号
