今日起,龙泉驿新启用一批电子警察
来源:看度新闻 2025年08月21日 12:04
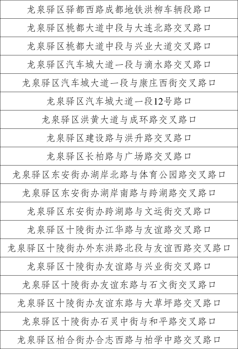
看度新闻记者从成都市公安局龙泉驿区分局获悉,为进一步加强龙泉驿区道路交通秩序管理,保障道路交通安全和畅通,根据《中华人民共和国道路交通安全法》《中华人民共和国道路交通安全法实施条例》《道路交通安全法违法行为处理程序规定》等法律法规的相关规定,公安机关交通管理部门在龙泉驿区启用一批电子警察设备,于2025年8月21日正式开通运行。具体路段点位如下:

以上电子警察抓拍设备对机动车不在机动车道内行驶的;驾驶机动车违反禁令标志指示的(尾号限行);驾驶机动车违反禁止标线指示的;驾驶机动车不按交通信号灯指示通行的;机动车通过有灯控时,不按所需行进方向驶入导向车道的;遇行人正在通过人行横道时未停车让行的等违法行为实施证据抓拍,并依据相关法律法令对违法车辆实施记分及行政处罚。
请广大机动车驾驶员严格遵守道路交通法律法规,文明驾驶,安全出行,共同营造安全、有序、畅通的道路交通环境。
110


川公网安备 51019002008035号
