11月12-14日放秋假!成都多部门联合官宣:免门票、免托管费!
为深化校家社协同育人,促进学生身心健康全面发展,近日,四川省教育厅等十一部门联合印发通知,在全省实施中小学春秋假制度。
11月12-14日,成都市中小学将迎来首个秋假,市教育局会同宣传、科技、文广旅、地方志、共青团等部门(单位)积极行动起来,充分利用校内校外教育资源,为广大学生提供暖心服务,让孩子们假日生活充实又快乐!
欢迎青少年朋友们走进科普基地、博物馆、规划馆、地方志馆、爱国主义教育基地等,用好社会大课堂,了解成都历史文化和城市发展变迁、领略中国式现代化的万千气象,增进爱家乡、爱祖国的家国情怀。
秋假期间
全市中小学将为有需求的学生
提供免费托管服务;
成都多家科普基地免费向公众开放;
成都市青少年宫每天提供
1200个免费体验参观名额;
还有多家景区宣布免门票......
详情如下
👇👇
暖心托管
秋假期间,全市中小学将为有需求的学生提供免费托管服务,家长照护困难的,可自愿提出申请。校内托管服务不收费,伙食费按规定据实收取。在托管期间,学校将结合实际,组织开展丰富多彩的体育、艺术、科技、阅读或研学等活动。学校放假通知下发后,各班级将收集了解托管需求,学校将根据申请情况统筹安排好教职工开展托管服务,消除家长后顾之忧。

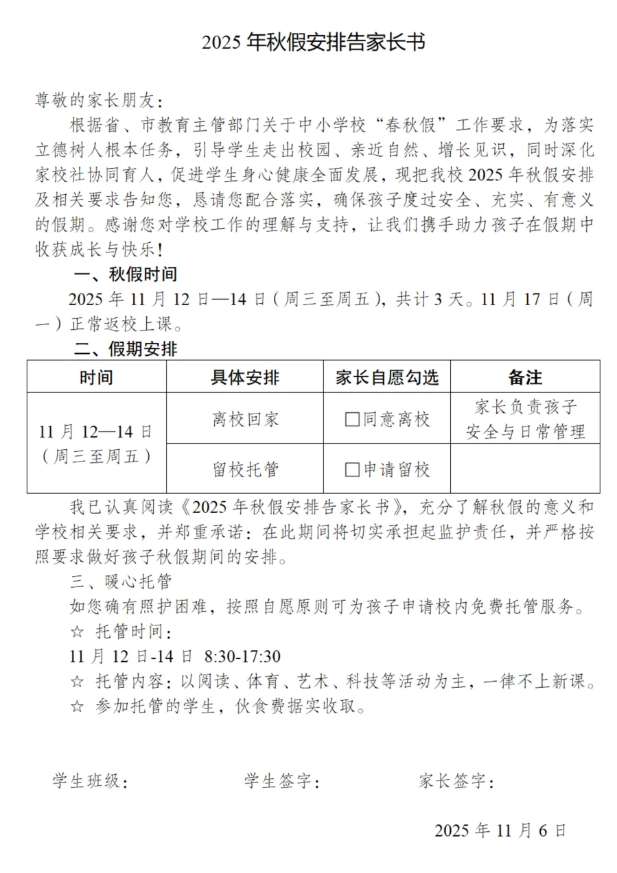
成都某校2025年秋假安排告家长书
工青妇等群团组织将发挥文化宫、青少年宫(活动中心)、妇女儿童活动中心等场所职能,组织开展文体活动,丰富学生假期生活。部分社区也将为秋假未能出行的学生就近就便提供公益托管服务。
趣玩科普
秋假即将来临,成都多家科普基地免费向公众开放,欢迎同学们前来探索体验:在神州科学空间,参观航天科技展区,了解航天器的构造与功能;在纺织非遗传承与创新科普基地,参与刺绣体验,用针线在布料上创作……这个秋假,让我们走进社会大课堂,在丰富多彩的科普实践中度过一段既快乐又有意义的时光!
成都市科普基地名单
(截至2025年11月部分无门票基地名单)

秋探博物馆
2025年11月12日至16日“秋假”期间,我市重点博物馆在6岁以下儿童免票、6岁以上学生半票优惠基础上,推出丰富活动和专属服务。
成都博物馆每日增加2000张线上预约门票,推出“周末儿童博物馆”品牌教育活动、天府文化主题研学课程、文物主题手工互动、皮影戏表演与互动以及“天府文化进社区”活动。
杜甫草堂博物馆增设拼团讲解场次,提供古装沉浸式特色讲解服务,开展“诗境无界,草堂寻心”博物馆特色研学课程。
武侯祠博物馆设点为中小学生提供定时组团免费讲解服务,开展三国主题研学活动等。
寻根方志馆
方志馆作为新时代的重要文化场馆,不仅是地方志书收藏与展示场所,更是传承和弘扬地方文化的综合性公共文化设施,承载着推动地方历史赓续、树立地域文化自信和满足群众文化需求多重使命。
下方图片有成都方志馆及分馆开放信息,欢迎同学们预约参观。

红色印记
走进爱国主义教育基地,用好“社会大课堂”。秋假即将来临,同学们不妨走进爱国主义教育基地,去了解成都悠久的历史文化与辉煌的城市变迁,亲身领略中国式现代化实践的万千气象。愿同学们在行走中学习,深刻感悟爱家乡、爱祖国的家国情怀。
以下是撷选的部分爱国主义教育基地,一起来看!
国家级爱国主义基地
📌万众一心 众志成城——抗震救灾主题展览(位置:大邑县安仁镇迎宾路二段550号建川博物馆聚落内)
📌都江堰虹口深溪沟地震遗迹纪念地(位置:都江堰深溪大桥与燕岩路交叉口正西方向1210米左右)
省级爱国主义基地
📌辛亥秋保路死事纪念碑
(位置:青羊区少城路12号,成都市人民公园内)
📌十二桥烈士墓(位置:青羊区青羊正街文化公园内)
📌四川博物院(位置:青羊区青华路5号)
📌成都自然博物馆(成都理工大学博物馆)(位置:成华区成华大道十里店路88号)
📌红军长征邛崃纪念馆(位置:邛崃市天台山镇高兴村)
📌彭家珍大将军专祠(位置:青白江区城厢镇公园路26号)
📌巴金文学院(位置:龙泉驿区龙都南路588号)
成都市青少年宫
成都市青少年宫青少年与未来防灾体验馆位于九里堤校区内,总面积12767平方米,灾害主题展区面积8847平方米,包括防灾减灾、病媒知识、艾滋病预防等青少年自救互救安全科普知识,涉及展项100余项,面向广大市民公益免费参观。
另外体验馆还开设自然探秘、国防未来星、做一天林间小孩等多项特色活动,具体详情,请关注“成都市青少年宫”公众号。
11月12日-14日秋假期间,每天面向青少年提供1200个免费体验参观名额,分别为:
上午场:09:00-10:00;10:30-11:30
下午场:14:00-15:00;15:30-16:30
活动人数:每场300人次
活动地点:成都市青少年宫青少年与未来防灾体验馆(金牛区星科北街66号),具体请关注成都市青少年宫公众号进行报名。
乐赏秋景
⭐青城山—都江堰景区
免费时间:11月12-16日
⭐西岭雪山景区
免费时间:即日起至11月30日
⭐夜游锦江
优惠时间:11月12-16日
15岁以下中小学生凭学生证免费乘船(需成年人陪同);教师本人凭教师证免费乘船。
⭐罨画池—陆游祠
免票时间:11月—12月
免票人群:与陆游npc对诗者、着汉服者
⭐华阳国志馆
免票时间:秋假时间
免票人群:中小学(幼儿园)学生


川公网安备 51019002008035号
