四川首个秋假开启,一波高铁出行福利来了!
11月12日,四川首个秋假开启。针对秋假期间旅客集中出行,成都局集团公司科学制定运输组织方案,根据客流情况动态调整运力,对广州、南宁、长沙、西安、昆明、攀枝花、西昌、自贡、宜宾等热门方向的80余趟旅客列车,采取加开、重联的方式提升运能,保障秋假运输安全平稳有序。
秋假期间,成都局集团公司持续对部分列车给予票价支持:成都东至长宁最低9折优惠,成都东至兴文最低8.8折优惠,成都东至自贡最低5折优惠。实实在在的票价减免,有效降低了家庭出游成本,有效打通了便捷出行的“第一公里”。

“我们在部分列车上配套开展了形式多样的主题活动,旅客有机会领取旅游地图、纪念品等,让研学之旅从登车伊始便充满乐趣。”成都局集团公司客运部相关负责人说道。同时,铁路部门还与地方交通运输部门紧密联系,推出“高铁+交通”零换乘服务,便利的交通为“秋假游”增添更多探索自然与人文的机遇。
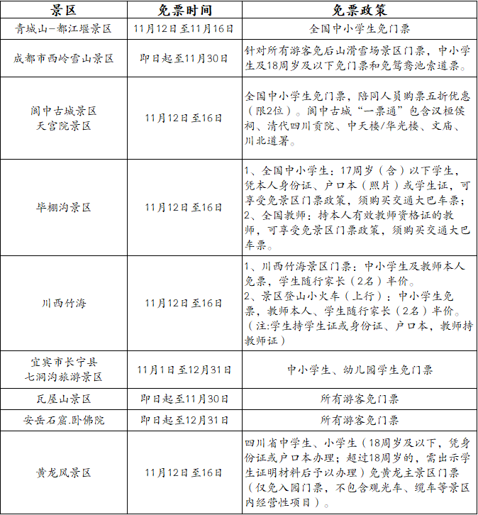
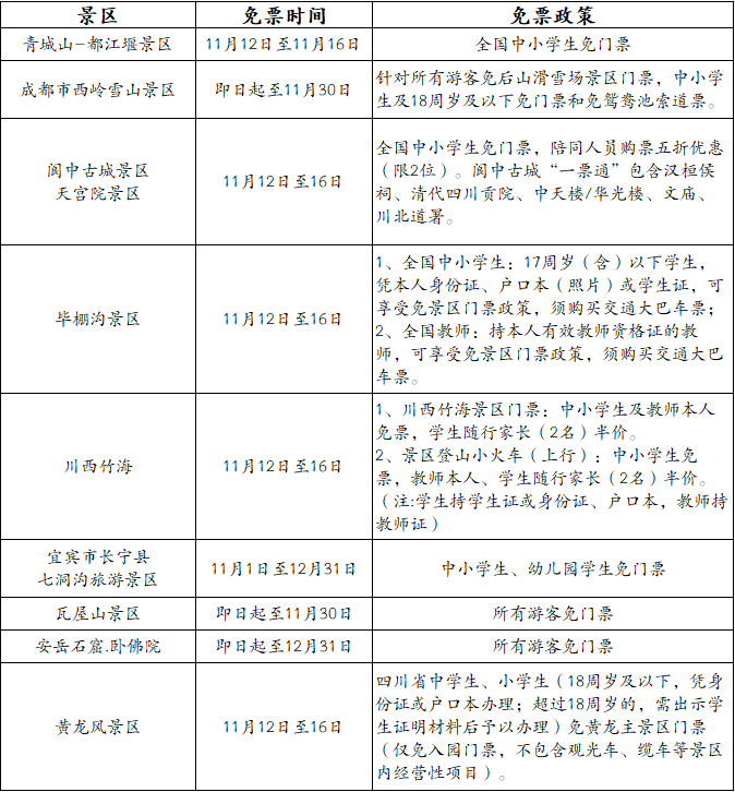
铁路的强力护航,让四川多地景区的优惠福利更具吸引力。目前,四川省多地热门景区已陆续推出针对中小学生及家长的折扣优惠,以最大的热情欢迎大家到来。

具体优惠政策请以景区官方公告为准
据了解,中国铁路成都局集团有限公司与自贡文旅合作,给予成都至自贡的G8783次、G8759次、G8760次列车实行低至5折特惠;自贡至成都的G8786次列车实行最低6折优惠。学生及家长凭川渝地区至自贡或途经自贡的有效铁路票根,即可在自贡享受覆盖“吃、住、游”的一站式优惠,在11月,燊海井景区对18岁以下未成年人实行免票。旅客持高铁票可在自贡市225家特色餐饮门店、71家合作酒店享受专属折扣。
宜宾方向,成都东至长宁票价最低9折,成都东至兴文最低8.8折优惠。蜀南竹海景区实行首道门票家长半价,学生免费优惠政策。学生本人免票,最多可由两名家长陪同以半价形式入园;在兴文石海,景区门票学生免费,随行两名家长享五折优惠。
广元方向,凭到广元的高铁车票,即可享受广元市区所有景区门票7折优惠,为家庭游、研学游群体打造高性价比的春秋假期出行方案。“高铁票享7折”政策,覆盖了市区内剑门蜀道剑门关景区、昭化古城、皇泽寺、千佛崖、明月峡等核心景点。
这个秋假,暂别书卷
乘着动车出发
把课堂搬进风里、竹里、石里
让这场兼具自然之美与人文之韵的旅行
成为成长路上最诗意的一课
资料来源:西南铁路、中国铁路


川公网安备 51019002008035号
