元旦节,成都可以“扯证”!
来源:看度新闻 2025年12月21日 09:44
最近,不少准新人咨询
“请问元旦可以办理婚姻登记吗?”
“元旦民政局上班吗?在线等!”
那么,在成都
元旦节当天可以办理婚姻登记吗?
好消息来啦!
此次元旦节(2026年1月1日),成都市每个区(市)县有1个延时办理点开展延时服务,为有需求的群众办理各项婚姻登记业务。
延时服务时间
2026年1月1日(元旦节)09:00—17:00。
办理业务事项
各项内地居民婚姻登记业务。
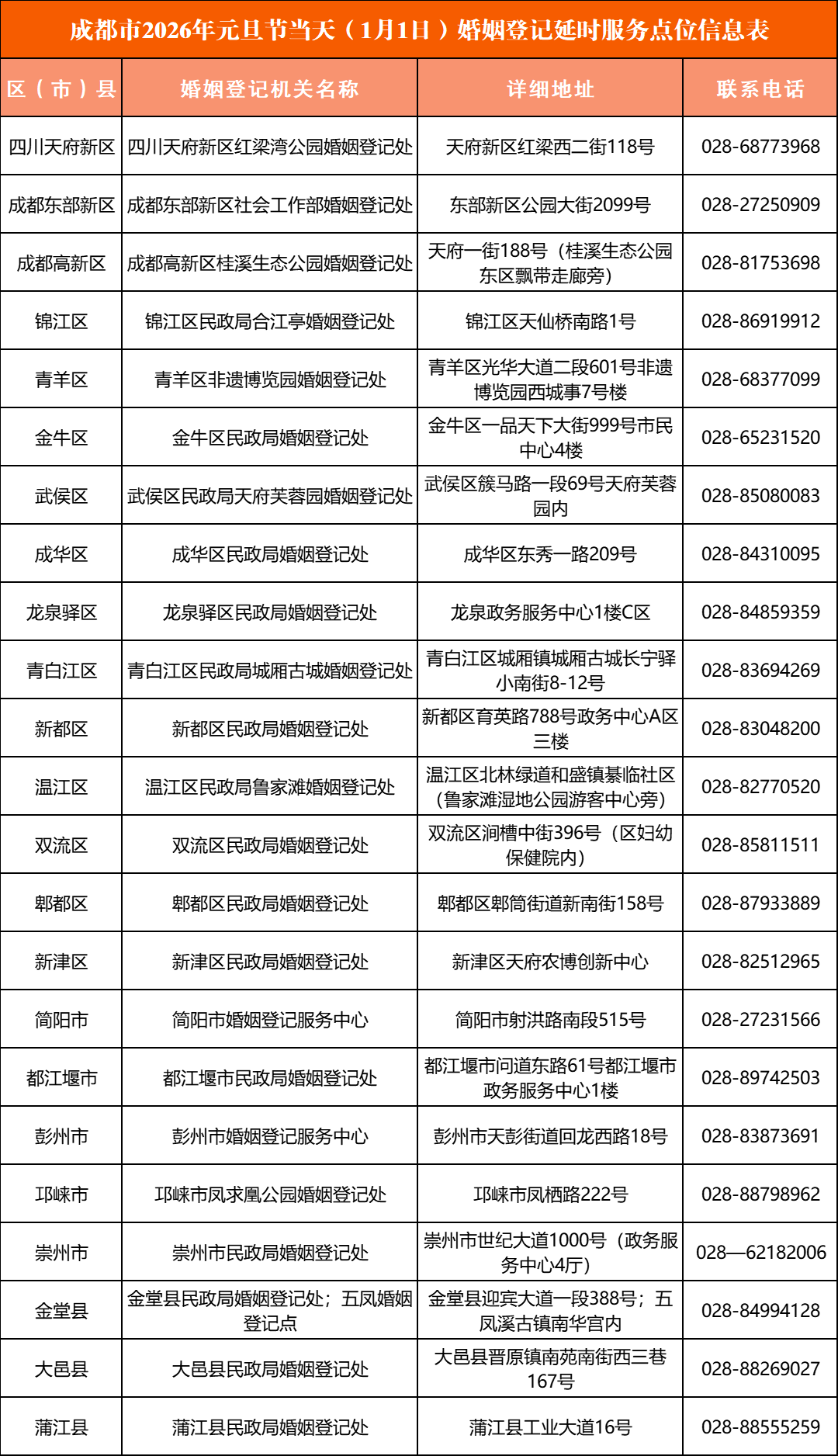
元旦节延时服务婚姻登记点位

知道元旦能领证后,新人们最关心的问题来了!需要提前预约吗?网上号约满了怎么办?别慌!攻略这就来!
成都市各区(市)县民政部门婚姻登记处实行“线上预约+现场办理”。建议各位准新人提前通过以下渠道预约,锁定你的“幸福号码”:
“成都民政”微信公众号——“婚姻登记”菜单栏

四川政务服务网站——“婚姻登记网上预约”

天府市民云app——“成都婚事通”

温馨小贴士
如遇预约系统已满号,可携带相关材料,前往各区(市)县民政部门婚姻登记处现场排队办理婚姻登记。
温馨提醒各位准新人
别忘了提前准备好相应资料
避免因材料遗漏而耽误时间哦

资料来源:成都民政
163


川公网安备 51019002008035号
