成都多部门联合发文!2026年起对部分货车采取交通管理措施
12月25日,看度新闻记者获悉,为科学合理调控城区道路交通流量,确保道路交通安全、有序、畅通,成都多部门联合发文称,自2026年1月1日起至2026年12月31日止,对部分货车采取交通管理措施。详情如下:
一、全天24小时禁止国Ⅲ及以下排放标准的货车驶入成都绕城高速(G4202,不含)以内区域。
二、全天24小时禁止国IV及以下排放标准的环卫车、混凝土运输车驶入成都绕城高速(G4202,含)以内区域。
三、每日7:00至19:30禁止货车在三环路(含)至成都绕城高速(G4202,含)之间区域道路行驶。确因交通拥堵等不可抗力因素,未在禁行时段开始前驶离成都绕城高速(G4202)的货车,应从最近的收费站(天府收费站、锦城湖收费站除外)或互通立交驶往成都绕城高速(G4202)外侧区域或绕城高速服务区。
四、每日7:00至21:00禁止货车在三环路(不含)以内区域和高新南区[三环路(不含)、剑南大道(含)、天府五街(含)、天府大道中段(含)、天华二路(含)、世纪城南路(含)、世纪城路(含)、世纪城东路(含)、科华南路(含)合围区域]内的所有道路行驶。
五、以下车辆不受上述规定限制:
(一)悬挂新能源汽车号牌货车。
(二)军车、警车、消防车、工程救险车和中国邮政专用车。
六、办理电子通行码的货车
按照《2026年度成都市货车电子通行码管理办法》(详见下文)办理相应类型电子通行码的货车,在允许时间和区域路段通行。
七、在本市行政区域内通行的货车除遵守本通告外,还须遵守本市其他限制货车通行的规定,并按照道路交通相关法律法规规范行驶。
八、其它通行规定
(一)建筑垃圾运输车、危化品运输车通行政策按相关规定执行。
(二)遇大型活动、道路建设、重污染天气应急预案启动及其它情况需调整交通管理措施时,以公安机关发布的交通管理措施为准。
2026年度成都市货车电子通行码管理办法
为支持新能源货车在本市的推广应用,根据《中华人民共和国道路交通安全法》等有关规定,制定本管理办法。
一、申领车辆范围及需求确认部门
本办法适用于须进入《2026年度关于对部分货车采取交通管理措施的通告》规定的燃油、燃气货车禁限区域,保障城市正常运行和生产生活物资运输,但暂无成熟新能源货车适配车型的货车,具体车型如下:
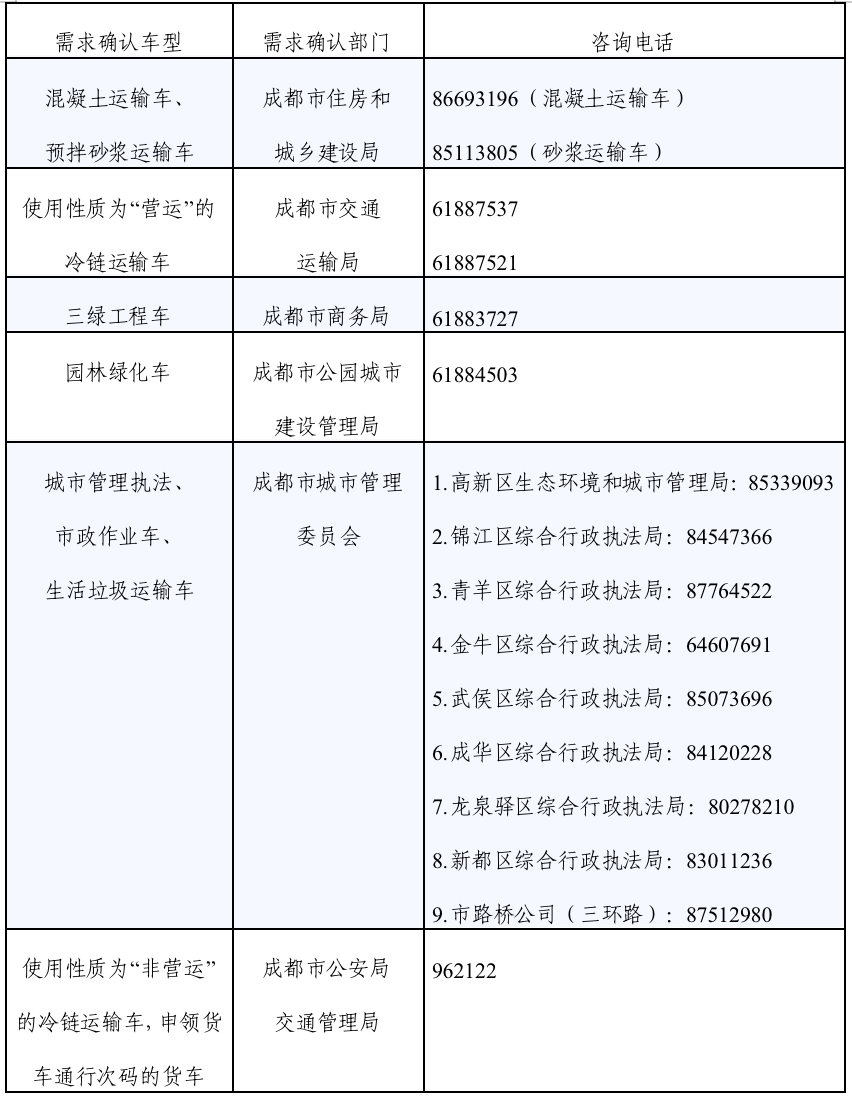
(一)混凝土运输车、预拌砂浆运输车,需求确认部门为成都市住房和城乡建设局。
(二)冷链运输车(运输疫苗、药品等对冷藏、冷冻温度区间有特殊要求的冷链运输车),已取得《道路运输证》且在有效期内的需求确认部门为成都市交通运输局、使用性质为“非营运”的需求确认部门为成都市公安局交通管理局。
(三)三绿工程车,需求确认部门为成都市商务局。
(四)园林绿化车,需求确认部门为成都市公园城市建设管理局。
(五)城市管理执法、市政作业车,需求确认部门为成都市城市管理委员会。
(六)生活垃圾运输车(总质量12吨以下车辆的注册登记时间须在2020年8月4日及以前),需求确认部门为成都市城市管理委员会。
(七)申领货车通行次码的货车,需求确认部门为成都市公安局交通管理局。
二、通行码类型和使用区域
(一)国VI货车通行码
1.持有国VI货车通行码的货车(混凝土运输车、预拌砂浆运输车除外),全天允许在成都绕城高速(G4202,不含)以内区域、高新南区绕城外区域[成都绕城高速(G4202,不含)、剑南大道(含)、天府五街(含)、天府大道中段(含)、天华二路(含)、世纪城南路(含)、世纪城路(含)、世纪城东路(含)、科华南路(含)合围区域(以下简称“高新南区绕城外区域”)]通行。
2.持有国VI货车通行码的混凝土运输车、预拌砂浆运输车,全天允许在三环路(含)至成都绕城高速(G4202,不含)之间区域[三环路(不含)、剑南大道(不含)、成都绕城高速(G4202,不含)、科华南路(不含)合围区域除外]以及剑南大道(三环路至天府五街)、科华南路(三环路至世纪城东路)通行。
3. 持有国VI货车通行码的冷链运输车和三绿工程车,全天允许在成都绕城高速(G4202)通行;除持有国VI货车通行码的冷链运输车和三绿工程车外,其它持有国VI货车通行码的货车,每日7:00至9:00、17:00至19:30禁止在成都绕城高速(G4202)通行[春节及春节调休期间7:00至9:00允许在成都绕城高速(G4202)通行]。
(二)国V货车通行码
持有国V货车通行码的货车,除每日早晚高峰时段(7:00至9:00、17:00至19:30)以外,允许在成都绕城高速(G4202,含)以内区域、“高新南区绕城外区域”通行。春节及春节调休期间7:00至9:00允许在成都绕城高速(G4202)通行。
(三)国IV货车通行码
持有国Ⅳ货车通行码的货车,除每日7:00至10:00、16:00至19:30以外,允许在成都绕城高速(G4202,含)以内区域、“高新南区绕城外区域”通行。春节及春节调休期间7:00至10:00允许在成都绕城高速(G4202)通行。
(四)货车通行次码
持有货车通行次码的货车,除每日早晚高峰时段(7:00至9:00、17:00至19:30)以外,允许在三环路(含)至成都绕城高速(G4202,含)之间区域[三环路(不含)、剑南大道(含)、成都绕城高速(G4202,不含)、科华南路(含)合围区域除外]通行。春节及春节调休期间7:00至9:00允许在成都绕城高速(G4202)通行。
三、申领条件
(一)国VI货车通行码、国V货车通行码、国IV货车通行码申领应同时符合以下条件:
1.车辆在申领时须处于检验有效期内;
2.车辆无未处理完毕的交通违法记录;
3.排放标准要求
(1)申领国VI货车通行码的车辆应达到国VI阶段排放标准;
(2)申领国V货车通行码的车辆应达到国V及以上阶段排放标准;
(3)申领国IV货车通行码的车辆应达到国IV及以上阶段排放标准;
(4)生活垃圾运输车应达到国V及以上阶段排放标准;冷链运输车、混凝土运输车、预拌砂浆运输车均应达到国VI及以上阶段排放标准。
4.市政作业车只能申领国V货车通行码、国IV货车通行码;冷链运输车、混凝土运输车、预拌砂浆运输车只能申领国VI货车通行码。
(二)货车通行次码申领应同时符合以下条件:
1.车辆须处于检验有效期内;
2.排放标准须达国IV及以上阶段排放标准(非成都籍车辆请登录成都市生态环境局微信公众号,点击“发消息-微互动-机动车排放-外地货车排放标准查询”,输入车辆信息查询车辆排放标准)。
四、通行码有效期
(一)国VI货车通行码、国V货车通行码、国IV货车通行码有效期从电子通行码生效之日起至2026年12月31日止。
(二)2026年1月1日至2026年12月31日期间,货车通行次码一次可连续申领30日(含当日)以内的有效期。
五、申领程序
(一)国VI货车通行码、国V货车通行码、国IV货车通行码(非营运冷链运输车除外)申领程序
1.机动车所有人向需求确认部门提出申领需求的,需求确认部门按照本办法予以核实确认,核实通过的由需求确认部门录入“蓉政通”平台,转成都市公安局交通管理局继续办理;核实未通过的,由需求确认部门告知申领人。
2. 成都市公安局交通管理局按照本办法予以核实确认,核实通过的发放货车电子通行码;核实未通过的,由成都市公安局交通管理局告知申领人。
(二)非营运冷链运输车(运输疫苗、药品等对冷藏、冷冻温度区间有特殊要求的冷链运输车)申领国VI货车通行码申领程序
1.申请人登录“成都交警”微信公众号,点击“发消息-蓉e行-货车通行码申领-非营运冷链运输车通行码申领”,按提示输入车辆相关信息、上传车辆外观照片(车辆号牌号码和车载制冷设备外观须在照片上同时展示)。
2.成都市公安局交通管理局对非营运冷链运输车进行核实确认,申请人可登录“成都交警”微信公众号,点击“发消息-蓉e行-货车通行码申领-非营运冷链运输车通行码申领审核结果查询”,查询核实确认结果。
(三)货车通行次码申领程序
1.申请人登录“成都交警”微信公众号,点击“发消息-蓉e行-货车通行码申领-货车通行次码申领”,按提示输入车辆相关信息。
2.经系统自动比对后,核实通过的发放“货车通行次码”;核实未通过的将原因推送给申请人。
六、《2026年度成都市货车电子通行码》管理机制
(一)《2026年度关于对部分货车采取交通管理措施的通告》有效期内经成都市生态环境部门监督抽测尾气排放不合格的货车,暂停该车电子通行码申领、使用,待维修复检合格,在成都市生态环境局微信公众号,点击“发消息-微互动-机动车排放-复检报告上传-复检合格凭证上传”,上传维修复检合格资料,经核实确认后方可申领、使用。
上述流程“监督抽测不合格-维修复检合格-再次申领通行码”视为1个违规处置周期。《2026年度关于对部分货车采取交通管理措施的通告》有效期内,累计达到3个违规处置周期的,暂停该车电子通行码使用90天;累计达到4个违规处置周期的,撤销该车电子通行码申领、使用资格,从撤销之日起至2026年12月31日期间内,不得重新申领、使用。
(二)取得国VI货车通行码、国V货车通行码、国IV货车通行码的货车在《2026年度关于对部分货车采取交通管理措施的通告》有效期内在成都市市域内存在下列情形之一的,暂停该车电子通行码使用90天:
1.未按申请用途从事货物运输的;
2.发生交通事故后驾车逃逸的;
3.累计有5次及以上交通违法行为未处理,且在30日内未接受处理的;
4.违规装载危化品的;
5.发生酒驾、醉驾、毒驾违法行为的;
6.累计有3次及以上超速、未按交通信号灯通行的;
7.上传尾气排放复检合格资料弄虚作假的。
(三)取得货车通行次码的货车在《2026年度关于对部分货车采取交通管理措施的通告》有效期内在成都市市域内存在下列情形之一的,暂停该车电子通行码使用90天:
1.发生交通事故后驾车逃逸的;
2.累计有5次及以上交通违法行为未处理,且在30日内未接受处理的;
3.违规装载危化品的;
4.发生酒驾、醉驾、毒驾违法行为的;
5.累计有3次及以上超速、未按交通信号灯通行的;
6.上传尾气排放复检合格资料弄虚作假的。
(四)取得成都市货车电子通行码的货车在《2026年度关于对部分货车采取交通管理措施的通告》有效期内在成都市市域内载物超过最大允许总质量的,根据超载幅度暂停该车电子通行码使用。具体暂停规定如下:
1.驾驶载货汽车载物超过最大允许总质量未达到30%的,暂停该车电子通行码使用30天。
2.驾驶载货汽车载物超过最大允许总质量30%以上(含)未达到50%的,暂停该车电子通行码使用60天。
3.驾驶载货汽车载物超过最大允许总质量50%以上(含)的,暂停该车电子通行码使用90天。
(五)电子通行码暂停使用的,暂停使用时间不超过本管理办法有效期。
七、根据本办法申领货车电子通行码不收取任何费用。
八、本办法有效期与《2026年度关于对部分货车采取交通管理措施的通告》有效期一致。
九、需求确认部门地址及咨询电话



川公网安备 51019002008035号
