西岭雪山开板、都江堰灯会延期···成都及周边多景区发布最新公告
西岭雪山景区
今起将开板滑雪
都江堰灯会
举办时间将延期
峨眉山全山寺院将免收香花券
向海内外游客永久免费开放
……
成都及周边景区近期公告请查收
👇
西岭雪山景区
西岭雪山景区将于1月6日开板滑雪,营业时间为平日:9:00-17:00,节假日:8:30-18:00。景区将于1月9日同步开启夜滑雪模式,夜场:19:00-21:30。雪道开放为:初级道、中级道(红房子)。
由于今年境外游客明显增多,景区也设置了便捷货币支付系统,为游客提供更好的服务。

天台山景区
为保障广大游客和村民朋友通行安全,天台山景区于2026年1月5日起,对西线检票口至肖家湾公路进行封闭式提升改造。改造期间,禁止一切车辆和行人通行,开放时间另行通知。
游客可从南线检票口正常进入景区,需前往西线区域的车辆和行人,请从游客中心沿寿高路绕行,给您带来的不便,敬请谅解。
如您还需了解景区相关游览信息,欢迎拨打景区咨询电话028-89235003,景区将竭诚为您服务。
都江堰灯会
1月2日,记者从“千年堰运·福满都江”主题灯会主办方获悉,自2025年12月31日晚灯会亮灯以来,市民游客热情前往参观。
主办方特提醒广大市民游客,为提高主题灯会参观体验感,请大家合理安排参观时间。本次主题灯会举办时间将持续至2026年3月3日(元宵节),每天的亮灯时间为18:30-23:00。

峨眉山景区
为感谢广大游客长期以来对峨眉山景区的支持,峨眉山景区经研究决定,自2026年1月1日起,峨眉山全山寺院将免收香花券,向海内外游客永久免费开放。

王家山风景区凤凰楼
为进一步提升王家山风景区品质,擦亮城市文化名片,达州市凤凰山元九登高省级非遗提升项目,将对城市地标凤凰楼及其周边区域开展精细化修缮保护与全面升级改造。为严格保障工程质量和施工期间人员安全,王家山风景区会真湖、凤凰楼等相关区域将实行封闭施工,施工期间该区域暂停对外开放。为避免影响游客的正常游览安排,现将封闭相关事宜公告如下:
一、封闭时间:2026年1月5日—2026年2月10日
二、封闭区域:凤凰楼广场、拜月台、会真湖
请广大市民及游客合理规划出行行程。
剑门关景区
为回馈广大游客的喜爱与支持,进一步激活文旅消费活力,让更多游客领略蜀道雄姿,剑门关景区特推出系列优惠政策。现将相关事宜公告如下:
1、截止到2026年11月1日,凭九寨沟、黄龙景区门票、高铁票,享受剑门关翠云廊景区门票七折优惠。
2、截止到2026年4月30日,凭铁路职工证,享受剑门关翠云廊景区门票七折优惠。
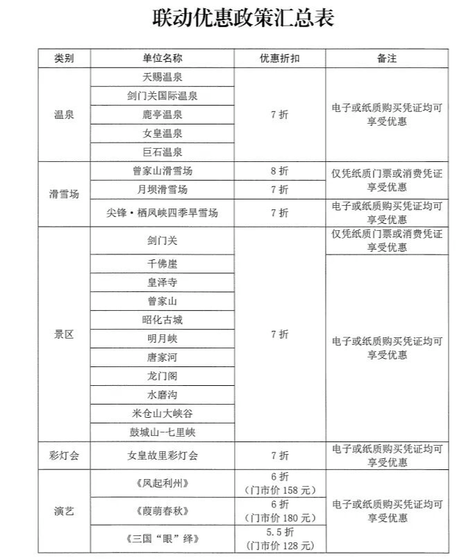
3、截止到2026年3月8日,游客凭“冬游广元”冰雪温泉消费季联动优惠政策参与单位(见下图)任一产品购买凭证,即可享受剑门关翠云廊景区门票七折优惠。
4、截止到2026年3月31日,游客凭美团上抢购冬游四川活动票,到北门换免费票。

冬游广元冰雪温泉消费季联动优惠政策参与单位一览
资料来源:成都发布、达州发布、峨眉山景区、都江堰发布


川公网安备 51019002008035号
