川AG大军注意!四川部分高速通行有变
来源:成都发布 2026年02月07日 21:13
S3天府机场高速公路2026年春节假期部分时段实行交通管控,S2成巴高速公路成德南段限速优化调整。近日,四川交警发布最新通告,司机朋友们注意!
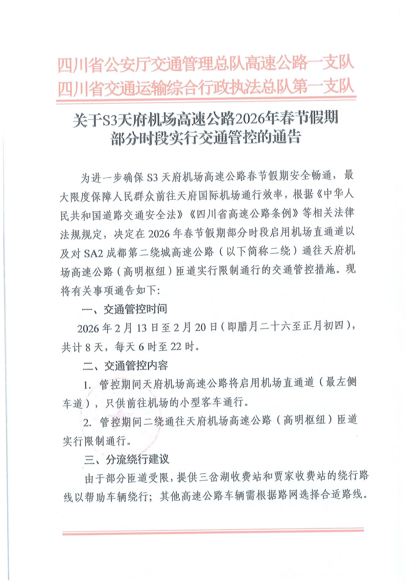
关于S3天府机场高速公路
2026年春节假期部分时段实行交通管控的通告

S2成巴高速公路成德南段限速优化调整
为进一步提升道路通行安全与效率,根据相关法律法规及技术标准,S2成巴高速公路成德南段(K15+730M-K194+150M)将实施限速优化调整,敬请广大驾驶员知悉并遵守。
本次调整将路段划分为一般限速路段与特殊限速路段,并针对隧道、桥梁、长下坡等特殊路段采取分车道、分车型等差异化限速管理。
通告全文如下:



川公网安备 51019002008035号
