2026年上半年成都市“蓉漂人才荟”公开招聘471人!
成都市教育局
岗位表

点击查看大图
扫码查看《2026年上半年“蓉漂人才荟”成都市教育局直属学校(单位)公开招聘工作人员公告》

成都市文化广电旅游局
岗位表

点击查看大图
扫码查看《2026年“蓉漂人才荟”成都市文化广电旅游局所属成都杜甫草堂博物馆等7家事业单位公开招聘15名工作人员的公告》

成都市卫生健康委员会
岗位表

点击查看大图
扫码查看《成都市卫生健康委员会关于所属部分事业单位2026年上半年“蓉漂人才荟”公开招聘的公告》
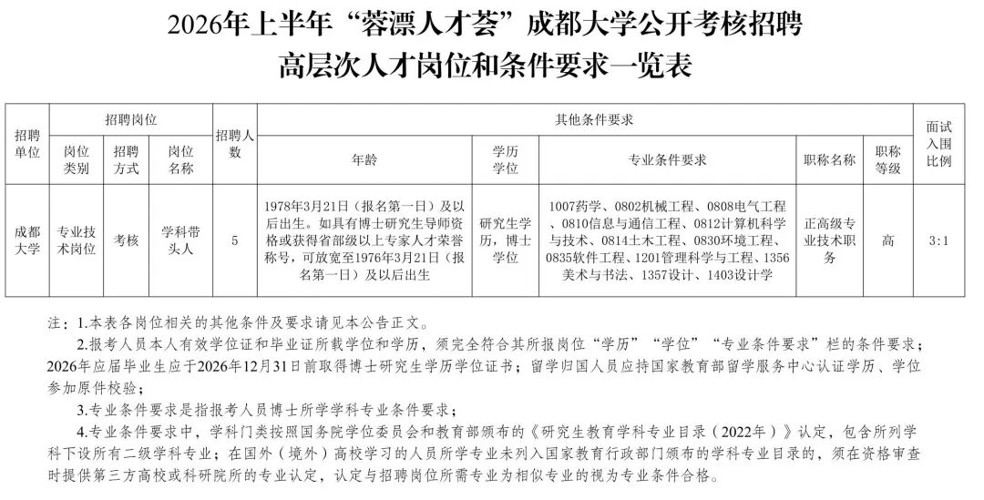
成都大学
岗位表

点击查看大图
扫码查看《2026年上半年“蓉漂人才荟”成都大学公开考核招聘高层次人才公告》

东部新区
岗位表

点击查看大图
扫码查看《2026“蓉漂人才荟”成都东部新区事业单位公开招聘事业人员公告》

高新区
岗位表

点击查看大图
扫码查看《成都市2026年“蓉漂人才荟” 成都高新区公开招聘20名事业单位工作人员公告》

锦江区
岗位表

点击查看大图
扫码查看《2026年“蓉漂人才荟”成都市锦江区事业单位公开招聘工作人员公告 》

金牛区
岗位表

点击查看大图
扫码查看《成都市金牛区2026年上半年“蓉漂人才荟” 公开招聘事业单位工作人员公告》

武侯区
岗位表

点击查看大图
扫码查看《成都市2026年上半年“蓉漂人才荟”武侯区公开考核招聘8名事业单位工作人员公告 》

龙泉驿区
岗位表

点击查看大图
扫码查看《成都经济技术开发区(龙泉驿区)2026上半年“蓉漂人才荟”公开考核招聘事业单位工作人员公告》
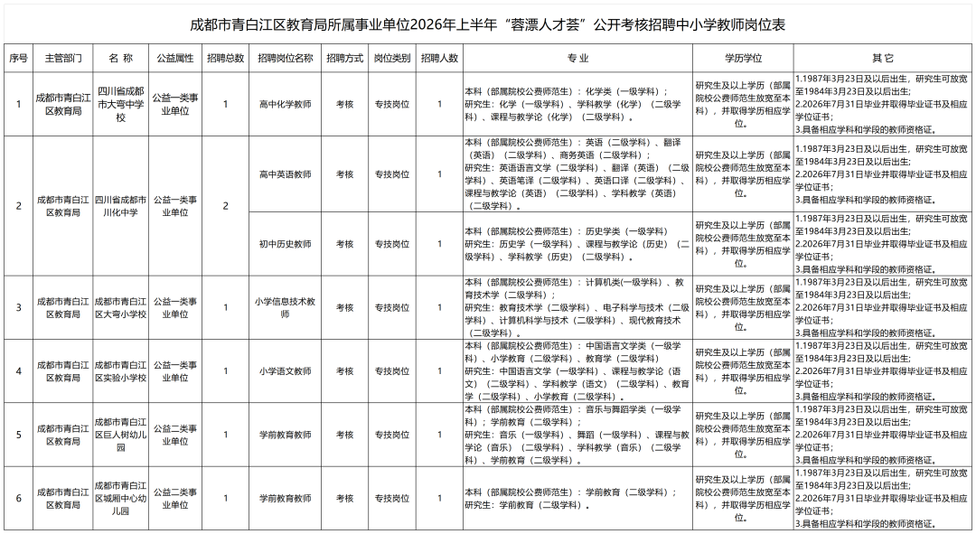
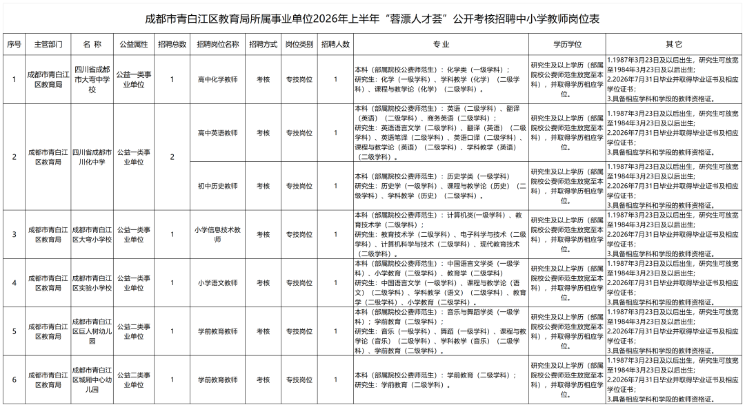
青白江区
岗位表



点击查看大图
扫码查看《成都市青白江区所属事业单位2026年上半年“蓉漂人才荟”公开招聘事业单位工作人员公告》
《成都市青白江区教育局所属事业单位 2026年上半年“蓉漂人才荟”公开考核招聘中小学教师公告》
《成都市青白江区卫健局所属事业单位2026年上半年“蓉漂人才荟”公开考核招聘医疗卫生专业技术人员公告》

温江区
岗位表


点击查看大图
扫码查看《成都市2026“蓉漂人才荟”温江区事业单位公开招聘工作人员公告》
《成都市温江区卫生健康局关于下属事业单位2026年上半年“蓉漂人才荟”公开考核招聘工作人员公告》

双流区
岗位表



点击查看大图
扫码查看《2026年上半年“蓉漂人才荟”成都市双流区公开考核招聘3名事业单位工作人员公告》
《2026年上半年成都市双流区教育系统“蓉漂人才荟”公开考核招聘3名教师公告》
《2026年上半年“蓉漂人才荟”成都市双流区卫健系统公开考核招聘14名专业技术人员公告》

郫都区
岗位表

点击查看大图
扫码查看《2026年成都市郫都区“蓉漂人才荟”面向高校毕业生公开考核招聘事业人员的公告》

简阳市
岗位表

点击查看大图
扫码查看《成都市简阳市2026年上半年“蓉漂人才荟”公开招聘事业单位高层次人才公告》

都江堰市
岗位表

点击查看大图
扫码查看《2026年“蓉漂人才荟”都江堰市事业单位赴外公开考核招聘工作人员公告》

彭州市
岗位表

点击查看大图
扫码查看《2026“蓉漂人才荟”彭州市事业单位赴外公开考核招聘10名工作人员公告》

邛崃市
岗位表

点击查看大图
扫码查看《邛崃市2026年“蓉漂人才荟”公开招聘事业单位工作人员的公告》

崇州市
岗位表

点击查看大图
扫码查看《2026年上半年“蓉漂人才荟”崇州市事业单位公开考核招聘高层次人才公告》

大邑县
岗位表

点击查看大图
扫码查看《成都市大邑县2026年上半年“蓉漂人才荟”公开招聘事业单位工作人员公告》

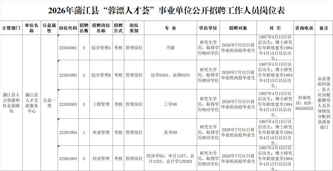
蒲江县
岗位表

点击查看大图
扫码查看《2026年蒲江县“蓉漂人才荟”公开招聘高层次人才公告》



川公网安备 51019002008035号
