首页> 新闻资讯 >正文

清明踏青出行,四川哪些路段易堵?天气如何?这份指南请查收→

来源:看度新闻 2026年03月31日 08:25

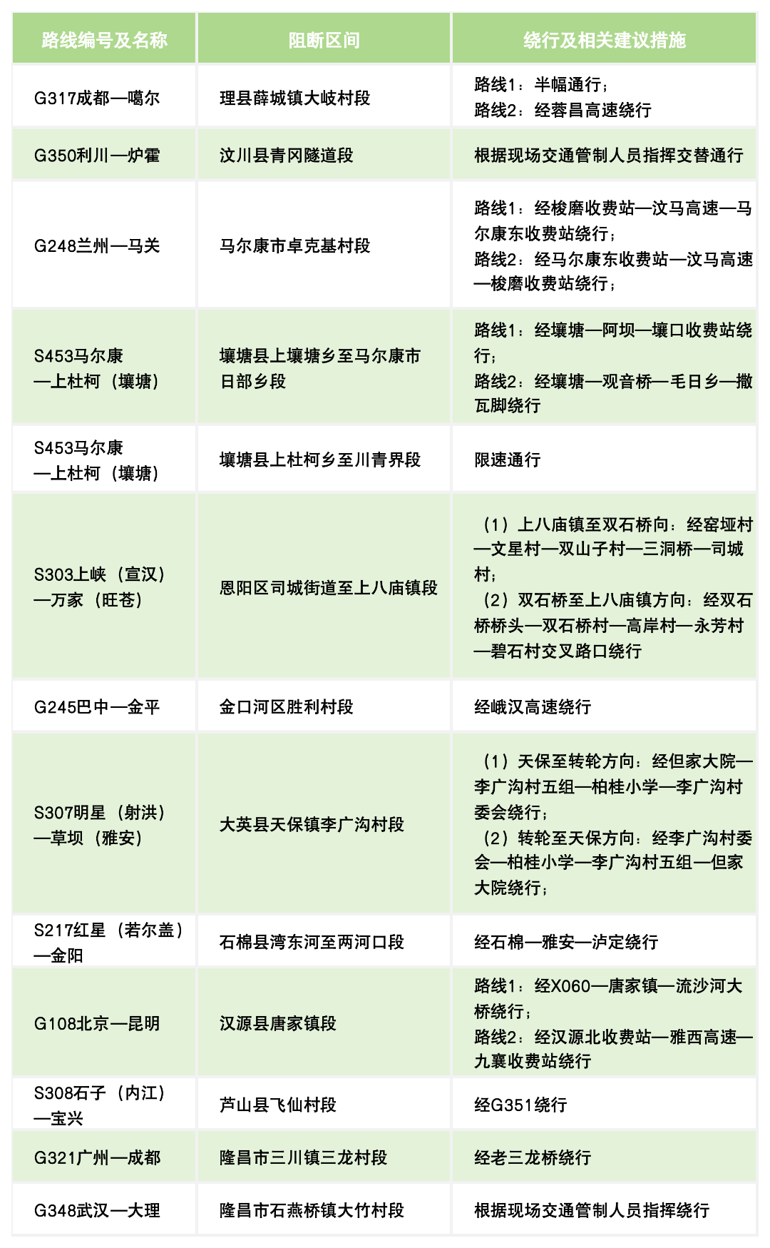
清明假期即将来临,高速公路将迎3天免费通行。清明踏青出行,四川哪些路段易堵?天气如何?这份指南请查收!

image.png

3da0f20d6e2562382f87eceb1da30b64.png591f7963029479492c0e43eaa1a35bfd.png3cf2124ad9ee8ab65b5b47567b4f743f.png606df4e97a68785354ae2edcbbe82308.pngb773e56d399e378d4847897f7e71e386.png4aad7c5f9549219a0b427209f7d2784d.png6c36ed42e7f1c41c4066a784f779d60c.png88695a54a89367df65347dc611448bd7.png911720b6f294a6eb8b18a886e89028d4.png

e3a33d170f9bcecfded9f4bc4c69b669.pnge2c16d5b6f991e54d464ac1cef5a7083.png2ad61a4b3cc0c890e4f824ae7bd6a215.png0f1c642091994c1b89688bc8207c0031.pngf9d94c0fa5e8bb5d47eca8c1f260f112.pngfb18d9b8853671f8cf0f73ce81f226a2.pnge3ef6d6c1ca0c838cd027f3460c8f1a7.pnga743a0a618efaaf732949d41c86915ac.jpga7310bcfef80e75ee449d13f6cc52425.pngc9a961e05a2524819e3ddf71ff57a371.jpg2ecdbe949472d69629027c2524873d00.png1c83583917aea3346690f30318c4a094.jpgde3ceacf19c310e3c5a58fcd81f80d8e.pngcb9025735825f2aa2901ac30c147f6e4.png

资料来源:四川省交通运输厅