超200场线上线下招聘!成都4月招聘活动安排,速收藏!
来源:成都人社局 2026年03月31日 08:45
春风送岗,职启新程!
成都市2026年4月
日常招聘会:每周二、三、四
9:00-12:00
与您不见不散

还有超200场线上线下招聘
活动遍布全城
助您在家门口找到好工作
快来看看吧!
天府新区

东部新区

高新区

锦江区

青羊区

金牛区

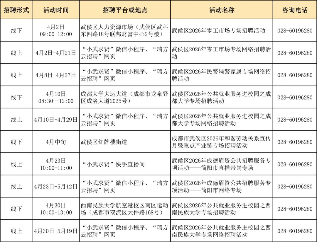
武侯区

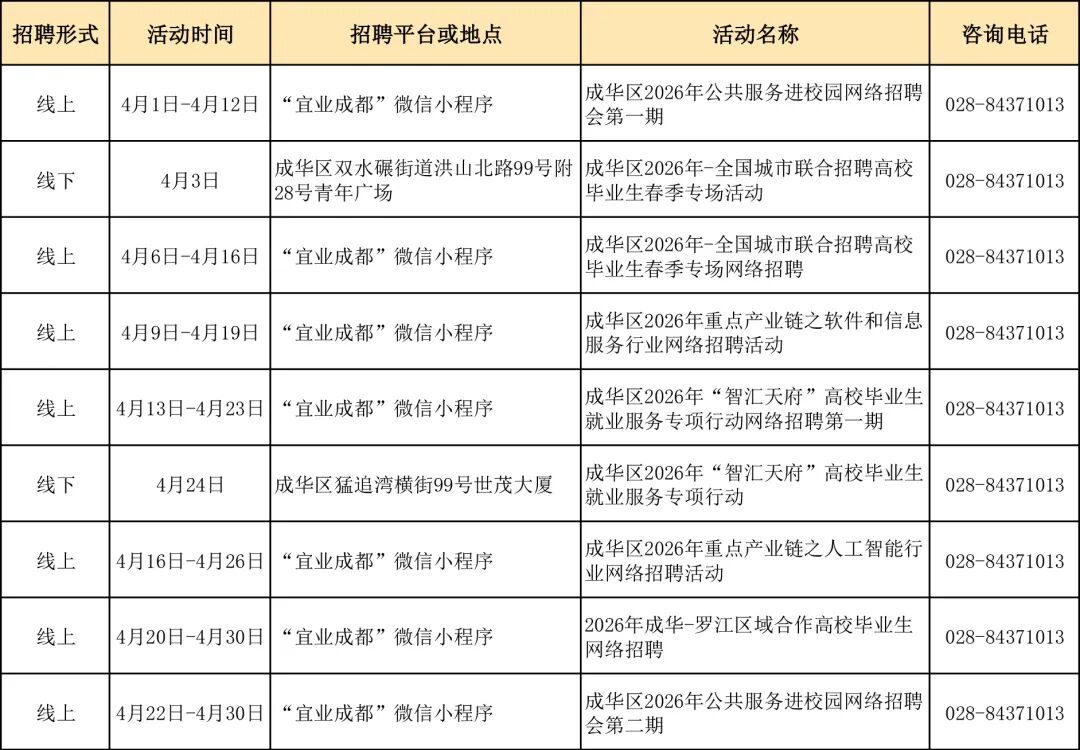
成华区

龙泉驿区

青白江区

新都区

温江区

双流区

郫都区

新津区

简阳市

都江堰市

彭州市

邛崃市

崇州市

金堂县

大邑县

蒲江县

温馨提示
招聘活动可能因天气、场地等因素临时调整,为确保您顺利参会,建议提前拨打活动预留电话确认详情。祝您马到成功!
183


川公网安备 51019002008035号
