当春假遇上清明 四川推出多项惠民举措催热旅游市场
4月1日,四川多地中小学生迎来首个春假,三天假期与清明假期“拉通”,形成6天长假。与此同时,四川省同步推出多项惠民举措:136家景区对学生免票,发放5000万元文旅消费券,设计八大研学线路……为广大游客特别是中小学生群体提供丰富多彩的春季旅游体验。
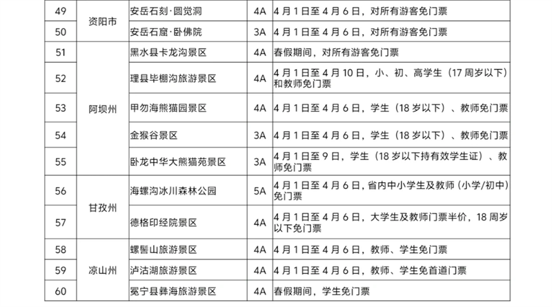
136家景区面向学生群体实施免票政策
据悉,全省136个景区同步推出春假免门票等多重优惠,全景呈现天府之国春日魅力,邀请广大游客春假入川、乐游蜀地。


其中,广元全市45家A级景区于4月1日至4月30日(清明节假期除外)面向全国全日制中小学生、幼儿园儿童、在职教师免门票,每名学生(儿童)随行的2名家长(或法定监护人)也可享受门票7折优惠;青城山-都江堰、海螺沟冰川森林公园等景区针对中小学生等特定群体实施免门票政策;瓦屋山景区、安岳石刻·圆觉洞、天府芙蓉园、黑水县卡龙沟等景区面向所有游客免门票。除100多家景区免门票以外,达古冰川、丹景台等部分景区也推出不同的门票优惠政策。
发放5000万元文体消费券刺激文旅消费
春假游川,更有惠民攻略送上。据介绍,2026年春季开始,重点围绕银发旅居、研学旅行、上门体育服务、体育健身、观看体育赛事等服务消费,发放“锦绣天府·安逸四川”文体消费券。其中包括文旅消费券3000万元以及体育消费券2000万元。

“一年四季游四川”之春游四川活动现场
此外,“春燃心动马上入川”四川春季旅游线上宣推季正式发布,将在携程、飞猪、美团等OTA平台,围绕春假出游、赏花踏青、亲子研学、自驾旅行、康养休闲等多元需求,精选旅游攻略、宝藏产品、福利大促等集中打包,整合成都新闻国旅、交通银行、长龙航空等“旅游+”特色产品,更有1300万元专项补贴让利于客,为游客提供“线上看到”到“线下行动”的一键衔接。
推出八大主题精品研学线路

飞夺泸定桥纪念馆(省文旅厅供图)

红军长征翻越夹金山纪念馆(省文旅厅供图)
今年春假,四川推出“春假入川”八大主题精品线路,涵盖了天府人文、三国蜀道、川西秘境、熊猫家园、文博非遗、红色印记等主题,串联起巴蜀大地的秀美风光与厚重文脉。同时,四川还发布了“蜀境探春·行读四川”三大春假特色体验指南,一站式打包春季全省特色活动,包括上春山、采春茶等踏青拾趣潮玩指南;观川超、看演艺等观赛赏演燃情指南;以及观星空、品三国等行读四川研学指南。这些线路串联了全国首个省级研学旅游品牌“行读四川”授权的36个研学旅游品牌单位,同步推出科普、自然、工业、红色、综合实践应季研学产品。
惠民举措激活全域旅游市场
2026年春假期间,四川多地景区密集推出优惠与特色活动,激活全域旅游市场。去哪儿等在线旅游平台数据显示,成都凭借高人气跻身全国酒店入住量前十。当春假遇上清明,四川正以一场覆盖全域的文旅盛宴,回应着市场的热切期待。

碧峰峡景区
春假首日,剑门关景区亲子游明显增多,孩子们在家长陪同下穿行雄关古道,饱览大好河山。景区精心策划的系列特色活动,深受学生们的喜爱。在雅安,重点景区游客超6万人次,在中国大熊猫研究中心雅安碧峰峡基地,预约熊猫研学的游客超过3000人次。在自贡,学生们走进燊海井感受“千年盐都”的制盐智慧,在中国彩灯博物馆读懂“天下第一灯”的光影变迁;在宜宾,兴文石海的沉浸式民俗表演与李庄古镇的花船弦音相映成趣,鹿鸣茶海的采茶制茶体验让“茶文章”有了生动注脚……
各式惠民举措让“安逸四川”的春日魅力在这个“小长假”集中释放,四川正在成为这个春天最值得奔赴的文旅目的地。
综合自四川省文化和旅游厅、央视新闻客户端、四川文明网、四川日报、成都日报、封面新闻、红星新闻


川公网安备 51019002008035号
