推进课堂变革,成都八中与教育同仁共探科学教育新方向
5月21日,由成都市教育科学研究院主办、金牛区教育科学研究院协办、四川省成都市第八中学、成都市第四届名师工作室王宇工作室承办的成都市加强科学教育研讨会暨“科学课堂中的论证与探究”主题教研活动(成都八中科学领军人才早期培养“ACE”课程体系发布会)如期举行。教育同仁齐聚一堂,以课程行动引领,推进科学课堂变革与转型,共探科学教育新方向、新路径、新策略。


启幕|以热情点燃教研之光
活动伊始,主持人赵歆悦代表主办方向全体参会教师致以诚挚欢迎。西南大学教授博士生导师胡航,四川省教科院科学教育研究所所长郭斌,成都市教科院课程与教材研究室教研员、博士岳刚德到场指导,为本次活动注入专业力量。

成都八中党委书记王宇致辞
王宇提出要设立科学教育特色高中,并强调科学教育的重要性,以激发学生的好奇心想象力和探索精神。她呼吁全市科学教育工作者携手同行,在专家引领下更新理念,提升能力,激发创新。
深度研讨|专家引领明方向
西南大学教授博士生导师、卓越教学中心主任胡航作《科学教育中学实施的关键与策略》专题讲座。

胡航从“王树国校长之问”引发的思考,分析了中学里的“科学”是什么?为什么近年来国家大力重视“科学教育”?如何在中学开展“科学教育”?胡航提出“三个统一”,即科学、技术与工程的统一,学校、家庭与社区的统一,乡土、民族与世界的统一。从观念、学科、师资、教法、场域、课程和将人文与大科学、社会学相结合七个方面理清关系,为国家培养以科学教育为核心的创新人才。
成都八中副校长劳承刚解读了《成都八中科学领军人才早期培养ACE课程体系》。

劳承刚表示,成都八中深耕科学教育多年,始终思考一个核心问题:如何在中学阶段为科学领军人才埋下“种子”?学校构建的“ACE课程体系”(学术基础Academic、创造实践Creative、实验经历Experimental),正是对这一问题的系统性回应。
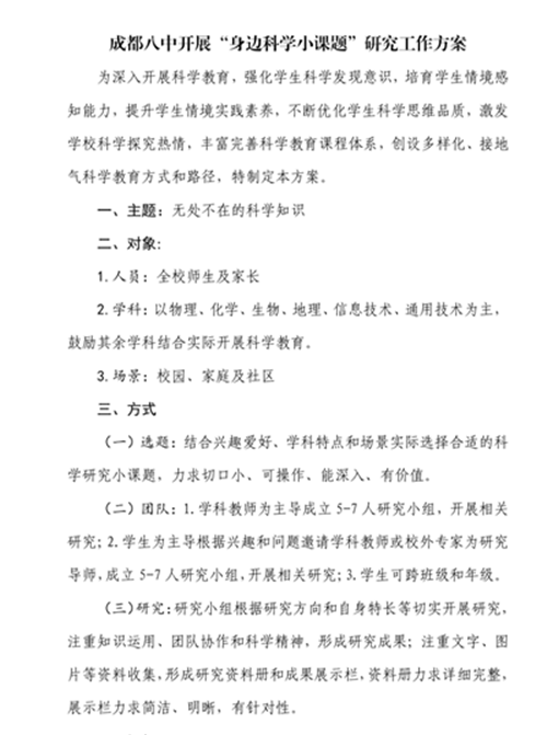
劳承刚还向在座专家和老师介绍了成都八中“身边科学小课题”研究工作方案。

课堂实践|跨学科融合的生动诠释
在核心素养导向的新课改背景下,科学教育正突破学科边界。来自邛崃市宝林初中学校教师吴本秀、大邑县实验中学教师周进萍、成都八中教师杨晶、天府新区元音中学教师刘美、新津五津初中教师任川、师大一中教师王婷等6位老师通过真实问题情境,融合科学、技术与工程思维,引导学生在探究中培养批判性思维、创新精神及科学实践能力,呈现综合学科课程的育人价值。
专题赋能|思辨星火点亮课堂
课例展示结束后,各专家就科学课堂设计、课堂呈现、科学核心素养等方面作进行点评。

金牛区地理教研员董文州

成都市基础教育课程中心组成员、成都七中育才学校水井坊校区物理教师杨静

四川省教科院科学教育研究所所长郭斌

成都市教育科学研究院课程与教材研究室岳刚德博士
成都八中将继续把科学素养培育作为教育强国建设的核心任务,作为区域教育改革的先行者,承担起培养具备原始创新能力人才的重要使命。科学教育必须从知识传授转向思维进阶培养,构建早期创新人才培养计划以满足这一社会需要。成都八中将通过开展顶层规划、实践探索、学习交流、资源共享等活动,推动全体教师更新科学教育理念、提升教学能力、激发创新意识,致力于培养兼具科学家精神和工程师思维的创新型人才。(江蕾 郑诗钰)


川公网安备 51019002008035号
